Qu’est-ce que le contrôle phytosanitaire ?
Le contrôle phytosanitaire est la surveillance des marchandises entrant sur un territoire. Cette surveillance peut entraîner un traitement en cas de marchandise souillée ou contenant des espèces végétales/animales exogènes.
Le contrôle phytosanitaire doit empêcher l’introduction de ces espèces exogènes qui peuvent entrer en concurrence avec les espèces locales et rompre l’équilibre écologique. Ces contrôles permettent donc de garantir la santé des personnes, des animaux et des végétaux.
Pourquoi le site de Vavouto est-il concerné ?
La Nouvelle-Calédonie est une île et possède une richesse naturelle exceptionnelle caractérisée par un fort taux d’endémisme. L’isolement de l’île a favorisé le développement d’une faune et d’une flore particulière. L’introduction d’animaux ou de végétaux pourrait nuire aux espèces présentes et si longtemps préservées. C’est pourquoi le contrôle phytosanitaire est strict.
Le site de Vavouto dispose d’un port international, qui sert à la réception des matériaux et matériels nécessaires à la construction de l’usine et qui servira à exporter le nickel produit. Le site reçoit donc des navires et des chargements venant de l’étranger, susceptibles de contenir des espèces exogènes. De plus, le fait d’être dans une zone rurale augmente encore le risque d’introduction et de dispersion rapide de ces espèces dans la nature environnante.
Qui est chargé du suivi phytosanitaire sur le site de Vavouto ?
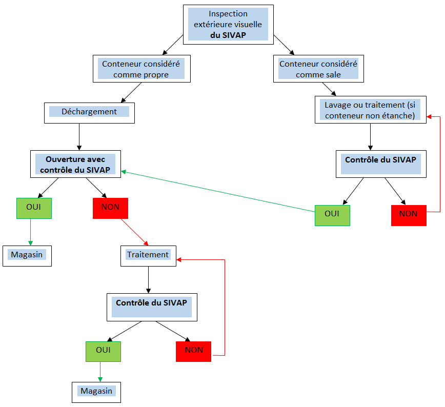
Plusieurs services sont impliqués dans le contrôle phytosanitaire. Cependant les premiers acteurs sont les employés du Service d’inspection vétérinaire alimentaire et phytosanitaire (SIVAP) qui sont présents quotidiennement sur le site. Ils sont chargés de réaliser l’inspection des chargements et lorsqu’un traitement est nécessaire, ils font appel à la société de spécialisée dans la désinsectisation.
Que se passe-t-il lorsqu’un chargement arrive au port de Vavouto ?
Il faut savoir qu’au départ du chargement, des inspections ont déjà dû être réalisées par les expéditeurs. Une fois le chargement prêt à accoster, les employés du SIVAP se rendent sur le bateau et donnent ou non l’autorisation de décharger. Une première vérification de l’état de propreté est réalisée à cette occasion. Une fois déchargée, une inspection de la marchandise est réalisée et selon l’état du chargement le SIVAP peut décider d’en imposer le traitement. Le traitement peut consister au lavage du contenant. A l’ouverture du contenant, il peut également être décidé de réaliser un traitement chimique, par fumigation. Une inspection est à nouveau réalisée après ce traitement et l’autorisation donnée ou non pour le déchargement du matériel.

Quels sont les produits utilisés pour les traitements ?
Le traitement consiste en la fumigation de produits qui vont tuer les larves, œufs et petits insectes. Les produits sont adaptés en fonction de la menace existante. Le digrain, la permethrine ou le bromure de méthyle peuvent être utilisés.
Ces produits sont-ils dangereux pour l’environnement et la santé ?
Ces produits présentent effectivement certains risques à la fois pour la santé et l’environnement. Le personnel manipulant ces composants est équipé en conséquence. Le temps de survie des produits, dans l’eau, la terre ou l’air sont variables.
Il est à noter que le bromure de méthyle connu pour sa nocivité pour la couche d’ozone est interdit en France et dans de nombreux pays alors qu’il est encore utilisé en Nouvelle-Calédonie. Il est employé en dernier recours, lorsque les autres produits se sont révélés inactifs et ce avec parcimonie et précaution. Le bromure de méthyle devrait être remplacé par le fluorure de sulfuryle, qui présente l’inconvénient de dégager des gaz à effet de serre.
Des espèces ont-elles déjà été introduites sur le site de Vavouto ?
Oui, malgré la surveillance active du SIVAP et la vigilance des employés du site, deux espèces exogènes ont été retrouvées. Le caractère exogène des espèces suspectées est vérifié par des spécialistes mondiaux dans le domaine requis.
En décembre 2010, des scorpions trouvés sur le port de Vavouto ont fait l’objet de suspicion pendant plusieurs mois. Une expertise d’un systématicien du Musée d’Histoire Naturelle de Paris a confirmé la présence de l’espèce en Nouvelle-Calédonie : ce n’était donc pas une espèce exogène importée.
En février 2011, un lézard, appartenant à l’espèce Calotes versicolor, a été retrouvé sur une zone de stockage. Il a été envoyé au Parc Forestier et la surveillance a été renforcée sur le site concerné. Le 15 juillet 2011, un gecko, appartenant à l’espèce Hemidactylus brooki, a été trouvé à proximité de chargements en provenance d’Asie. Il a été euthanasié. Ces deux espèces ne présentaient pas a priori de risque particulier pour la faune ou la flore locale, mais le principe de précaution prévaut.
Photo contrôle phyto_calotes versicolor

